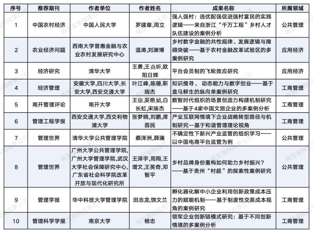
近日,教育部学位与研究生教育发展中心发布了2025年度案例研究典型成果名单,王勇教授团队的案例成果入选教育部中国专业学位案例中心2025年案例研究典型成果。该成果从用户注意力配置和流量资源分发的视角,揭示出平台会员制能够产生飞轮效应的主要原因在于其能够形成用户注意力和流量资源的筛选和分发机制,为相关部门和平台企业科学运用会员制促进平台经济高质量发展提供参考。

典型案例成果由教育部学位与研究生教育发展中心和中国专业学位案例中心组织,旨在挖掘具有时代性、引领性、价值性的高质量案例成果。本年度的典型案例成果从2023年面向全国公司产品单位征集的2017个主题案例和2024—2025年期刊联盟成员单位共发表的340多个案例研究成果中遴选产生。经期刊联盟推荐、专家评议、案例专家委评议、案例专家委主任办公会审定等环节,从中遴选出10个案例研究典型成果。
供稿:经济所